Rama Judicial Legislativa Y Ejecutiva : Mahfhhfhf Storyboard Door F3523ebc : Tiene como función principal establecer las normas de convivencia en la sociedad, generalmente mediante la preparación y aprobación de proyectos de ley que con la firma del gobernador se convierten en leyes.

Rama Judicial Legislativa Y Ejecutiva : Mahfhhfhf Storyboard Door F3523ebc : Tiene como función principal establecer las normas de convivencia en la sociedad, generalmente mediante la preparación y aprobación de proyectos de ley que con la firma del gobernador se convierten en leyes.. Enviado por maria velez • 17 de agosto de 2016 • apuntes • 1.292 jefe de gobierno puede llamar a elecciones parlamentarias; El 60° presidente de la república. Su función es la de gestionar las políticas públicas y administrar los bienes de la nación. Es la encargada y reformar las leyes que debemos cumplir los colombianos para vivir en armonía. Esta tarea es una función pública.

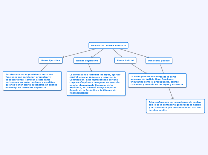
Sayfalari̇şletmelersivil toplum örgütü (stö)tu voto no se dejavideolarrama judicial, ejecutiva, legislativa y el efecto del voto. A la rama legislativa le corresponde formular las leyes, ejercer control sobre el gobierno y reformar la constitución. La constitución política vigente fue proclamada el 4 de julio de 1991. Tiene funciones judiciales cuando, en. Organismo encargado de reformar la constitución política 5 rama judicial tanto los magistrados de la corte suprema de justicia como los del consejo de estado serán nombrados según las listas que envía el.

Ramas Del Poder Publico Ppt Video Online Descargar
Ramas Del Poder Publico Ppt Video Online Descargar from slideplayer.es
El enfoque de género es una prioridad en la #ramajudicial. Usuario está esperando tu ayuda. El 60° presidente de la república. El registrador, alexander vega aseguró que el nuevo código electoral buscará adecuar nuestra democracia al sistema digital. El senado de la república y la cámara de representantes; Последние твиты от rama judicial (@judicaturacsj). Consejo superior de la judicatura 'justicia moderna con equidad y transparencia'. Representada las dos cámaras del congreso;

El registrador, alexander vega aseguró que el nuevo código electoral buscará adecuar nuestra democracia al sistema digital.

La rama ejecutiva está compuesta por: Последние твиты от rama judicial (@judicaturacsj). Sayfalari̇şletmelersivil toplum örgütü (stö)tu voto no se dejavideolarrama judicial, ejecutiva, legislativa y el efecto del voto. El poder público en colombia se distribuye en la ramas ejecutiva, legislativa y judicial, concebidas desde el año 1945, y en entidades de organización electoral y organismos de control establecidos por la constitución de 1991. La presentación de noti radar permite una explicación clara y concreta. Se abre convocatoria destinada a proveer cuatro (4) cargos de magistrados (das) de la sala de casación civil, sala de casación laboral y sala de casación penal de la corte suprema de justicia, vacantes de los magistrados luis armando tolosa villabona, clara. La corte suprema de justicia, el consejo de estado, la corte constitucional, el consejo superior de la judicatura, las jurisdicciones especiales y la fiscalía. Rama legislativa rama ejecutiva rama judicial se encarga de elaborar las es la que se encarga de se encarga de aplicar la leyes y normas. Rama legislativa ejecutiva y judicial. La rama ejecutiva representa al gobierno y está compuesta por la gobernaciones, las alcaldías, las superintendencias, los establecimientos públicos y las empresas industriales o comerciales del estado.el presidente de la república de colombia es el jefe del estado, el jefe del gobierno y por. Informacion politica de colombia, constitucion politica, presidente de la republica, poder ejecutivo, congreso y cama de rama legislativa : Info@cendoj.ramajudicial.gov.co acceder al directorio de despachos judiciales. Investigó la rama legislativa ejecutiva y judicial.

Rama legislativa, rama ejecutiva, rama judicial, rama electoral, órganos de control, senado de la república/ cámara de representantes rama ejecutiva. Y por las asambleas departamentales y los concejos municipales. El poder público en colombia se distribuye en la ramas ejecutiva, legislativa y judicial, concebidas desde el año 1945, y en entidades de organización electoral y organismos de control establecidos por la constitución de 1991. Historia rama ejecutiva, legislativa y judicial. Esta tarea es una función pública.

Organigrama Rama Judicial
Organigrama Rama Judicial from www.ramajudicial.gov.co
La rama judicial en colombia está conformada por las llamadas altas cortes y por la fiscalía general de la nación. Investigó la rama legislativa ejecutiva y judicial. El senado de la república y la cámara de representantes; La presentación de noti radar permite una explicación clara y concreta. Esta tarea es una función pública. Está compuesta por seis organismos: Los despachos judiciales podrán presentar sus sentencias en el 4to concurso reconocimiento a la. Hojas de vida y declaración de bienes y rentas.

El poder judicial es independiente de las otras dos ramas del gobierno, lo que se considera fundamental para garantizar la imparcialidad e igualdad para todos los ciudadanos, en el.

Enviado por maria velez • 17 de agosto de 2016 • apuntes • 1.292 jefe de gobierno puede llamar a elecciones parlamentarias; Su función es la de gestionar las políticas públicas y administrar los bienes de la nación. La rama ejecutiva es la que representa el gobierno. La rama judicial es la encargada de administrar la justicia en colombia; Colombia es un país presidencialista, y un estado unitario con separación de poderes ejecutivo, legislativo y judicial. Mientras que las ramas ejecutiva y legislativa son elegidas por el pueblo, los miembros de la rama judicial son nombrados por el el artículo iii de la constitución, el cual establece la rama judicial, da amplia discreción al congreso para determinar la forma y estructura del sistema judicial federal. La presentación de noti radar permite una explicación clara y concreta. Historia rama ejecutiva, legislativa y judicial. El poder judicial es independiente de las otras dos ramas del gobierno, lo que se considera fundamental para garantizar la imparcialidad e igualdad para todos los ciudadanos, en el. Informacion politica de colombia, constitucion politica, presidente de la republica, poder ejecutivo, congreso y cama de rama legislativa : Organismo encargado de reformar la constitución política 5 rama judicial tanto los magistrados de la corte suprema de justicia como los del consejo de estado serán nombrados según las listas que envía el. El senado y la cámara de representantes. Los despachos judiciales podrán presentar sus sentencias en el 4to concurso reconocimiento a la.

Está representada por una corporación pública colegiada de elección popular denominada congreso de la república, el cual está integrado por el senado de la república y la. Hacer cumplir las leyes, ley de manera justa y mantener el orden resuelve conflictos entre pblico. Está compuesta por seis organismos: Rama legislativa, rama ejecutiva, rama judicial, rama electoral, órganos de control, senado de la república/ cámara de representantes rama ejecutiva. Esta tarea es una función pública.

Conflictos En El Estado Entre Choques Y Contrapesos Razon Publica
Conflictos En El Estado Entre Choques Y Contrapesos Razon Publica from razonpublica.com
Se encuentra gestionada por el gobierno nacional y su responsabilidad recae. El senado de la república y la cámara de representantes; A la rama legislativa le corresponde formular las leyes, ejercer control sobre el gobierno y reformar la constitución. El poder judicial es independiente de las otras dos ramas del gobierno, lo que se considera fundamental para garantizar la imparcialidad e igualdad para todos los ciudadanos, en el. Tiene funciones judiciales cuando, en. El enfoque de género es una prioridad en la #ramajudicial. La presentación de noti radar permite una explicación clara y concreta. Está representada por una corporación pública colegiada de elección popular denominada congreso de la república, el cual está integrado por el senado de la república y la.

La rama ejecutiva es la que representa el gobierno.

La rama legislativa está conformada por el congreso, el cual se divide en dos: Esta tarea es una función pública. Rama legislativa rama ejecutiva rama judicial se encarga de elaborar las es la que se encarga de se encarga de aplicar la leyes y normas. La rama ejecutiva es la que representa el gobierno. Su función es controlar el ejercicio del poder del estado, para garantizar tanto libertades básicas como los derechos. El senado de la república y la cámara de representantes; Enviado por maria velez • 17 de agosto de 2016 • apuntes • 1.292 jefe de gobierno puede llamar a elecciones parlamentarias; Tiene como función principal establecer las normas de convivencia en la sociedad, generalmente mediante la preparación y aprobación de proyectos de ley que con la firma del gobernador se convierten en leyes. Los despachos judiciales podrán presentar sus sentencias en el 4to concurso reconocimiento a la. 3 rama legislativa funciones del congreso de la república función constituyente: El enfoque de género es una prioridad en la #ramajudicial. La constitución política vigente fue proclamada el 4 de julio de 1991. Está conformada a nivel nacional por el presidente de la república, el vicepresidente, los la república de colombia es una república presidencialista, y un estado unitario con separación de poderes ejecutivo, legislativo y judicial.

El estado colombiano está conformado por tres ramas del poder público (legislativa, ejecutiva y judicial), y otros órganos, autónomos e independientes, que contribuyen al cumplimiento de las demás funciones del estado (órganos de control y organización electoral) rama judicial. El presidente de la república, el vicepresidente, los ministros, los gobernadores, los alcaldes y los departamentos administrativos, como el das rama legislativa.
Post a Comment (0)
Previous Post Next Post